SimWorks releases SimWorks Finite Difference Solutions version 3.3.0
Dear users:
Thank you all for your attention and support to the SimWorks software. To further optimize the user experience and enhance the simulation quality, this software has been updated to version 3.3.0. The key update contents this time are:
New MCP Service: AI Large Language Model-Driven Natural Language Interaction
To improve software intelligence and operational convenience, we officially introduce the MCP Service. Built on Anthropic's open-source Model Context Protocol (MCP) standard, this service establishes a standardized communication bridge between AI large language models and SimWorks software. The MCP Service empowers AI assistants with the ability to perceive the physical environment in real time, understand user intent, and execute complex commands. Through natural language interaction, the AI can automatically generate and execute SimWorks script commands, covering the entire workflow from solver configuration and light source setup to simulation execution. This capability significantly lowers the software adoption barrier while laying a solid foundation for automated workflows and intelligent design assistance.

EME Solver Adds Periods and Energy Conservation Core Settings, Advancing Accuracy, Physical Consistency, and Periodic Array Modeling
The Eigenmode Expansion (EME) solver now includes Energy Conservation and Periods settings, allowing users to more finely control simulation accuracy, physical consistency, and periodic structure handling.
- Periods (Periodic Structure Modeling): Greatly simplifies the setup of periodic array devices. Users no longer need to model hundreds of periods individually, simply define the period sequence and repetition count via the UI, and the solver automatically performs efficient expanded calculations.
- Energy Conservation: Expand the policy options for energy conservation to suit more complex scenarios:
none: No energy conservation applied.make passive: Automatically correct non-physical gain caused by numerical errors, ensure the S‑parameter matrix strictly satisfies passivity. Suitable for conventional passive device simulations.conserve energy: Designed specifically for periodic devices such as Bragg gratings, enforcing perfect energy conservation correction on the interface S‑matrix. This effectively avoids simulation result distortion caused by the power‑law amplification of small errors over multiple periods, providing physically more reliable simulation data.
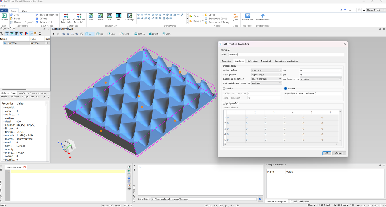
New Surface Structure
Users can now define surface contours using precise mathematical equations, with automatic generation of material volume either above or below the surface. This object integrates three definition methods: conic, polynomial, and custom equations, offering a flexible solution for modeling micro‑nano optical devices, free‑form optical elements, and periodic/non‑periodic surfaces with complex topography. The complete surface equation is:
Cloud Provider Resource Aggregation: Intelligent Background Allocation, Platform Transparency
We deeply integrate cloud provider resources, eliminating the need to distinguish between platforms. Multi‑platform resources are placed into a unified scheduling pool, where the backend intelligent allocation system automatically handles matching and execution. Based on real‑time load, available capacity, and task priority, the system dynamically selects the optimal resource path, reduces queue wait times and resource idle time, and improves concurrency and overall throughput. This mechanism significantly reduces user operations and enhances the user experience.
Complete update content see - Release Notes, Welcome users to download to use - Customer Downloads !
Shandong Guangfang Software Company has been deeply engaged in the development of optical simulation software for many years, committed to providing more professional and efficient simulation services. Once again, we thank you all for your attention and look forward to your feedback and valuable suggestions!


