Inverse Design Solutions
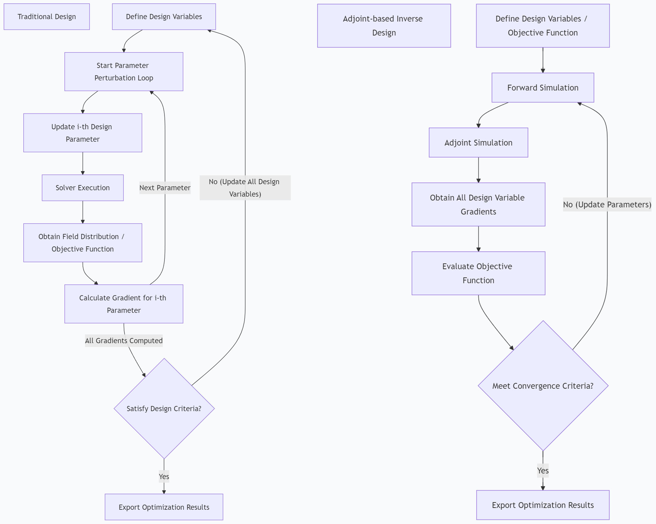
With the escalating requirements for complexity, scale, and performance metrics in integrated photonics, the conventional design paradigm—characterized by "Manual Experience Physical Modeling Parameter Tuning"—is increasingly inadequate to address the exploration of ultra-high performance and ultra-high integration density devices.
The Inverse Design Solutions launched by SimWorks is dedicated to breaking the bottlenecks of traditional design. By deeply integrating advanced mathematical optimization algorithms with high-performance electromagnetic solvers, we have achieved a paradigm shift from "designing structures to meet performance" to "automatically generating structures based on targets." This solution adopts a fully automated Python script-driven mode, leveraging powerful gradient optimization technology to automatically find optimal solutions within massive parameter spaces, providing users with an intelligent, end-to-end design path from target definition and parameterization to automated iteration.

Core Theory: Gradient Optimization & Adjoint Method
In inverse design, faced with tens of thousands of design variables, traditional finite difference gradient calculation (which involves perturbing each variable and repeating simulations) generates enormous computational overhead. SimWorks adopts the advanced Adjoint Method, achieving a quantum leap in computational efficiency.
Adjoint-based Gradient Calculation
The Adjoint Method transforms the original differential equations into a dual-space form, ensuring that the cost of gradient calculation no longer increases linearly with the number of design variables . Regardless of the number of design variables, the full gradient information can be obtained through only two simulations (one forward simulation and one adjoint simulation).
In the FDTD algorithm framework, if the gradient of the objective function with respect to the design parameter is represented as , the calculation logic is as follows:
- Forward Simulation: Under the action of a specific source , the electromagnetic field components within the simulation region are solved.
- Adjoint Simulation: By introducing the adjoint source (defined by the target field ), the adjoint field is solved.
Through these two simulations, the gradient can be efficiently obtained via the following equation:

Automated Design Workflow
The inverse design of SimWorks adopts a fully scripted automated workflow. Users do not need to perform tedious selections or settings via a GUI; instead, they directly call the SimWorks simulation solvers by writing Python scripts. This mode can be easily integrated into high-throughput computing clusters to achieve the autonomous execution of hundreds or even thousands of design iterations.
1. Automated Design Flowchart

2. Core Design Modes
Depending on the design degrees of freedom and dimensions, this software provides two core design modes through the Python API:
- Shape Optimization
- Definition: Optimizing performance by modifying boundary shapes, dimensions, or profiles based on an existing predefined geometric framework.
- API Implementation: Automatically converting discrete parameters into smooth, continuous boundaries by calling the
FunctionDefinedPolygonseries of functions combined with Python numerical algorithms. - Advantage: Provides extremely high-precision performance enhancement and fine-tuning for existing designs while ensuring geometric continuity and manufacturability.
- Topology Optimization
- Definition: Optimizing the optimal structure by allocating material distribution within a design domain without pre-defining a specific shape.
- API Implementation: Performing full-space searches using grid-based gradient algorithms by calling the
TopologyOptimization2DorTopologyOptimization3Dseries of functions. - Advantage: Breaks the limits of human intuition to generate irregular micro-nano structures with extreme performance.

Intelligent Module: simopt
To further improve script-writing efficiency, SimWorks features the built-in simopt module. This module encapsulates complex optimization logic into standardized Python objects, allowing users to construct complete optimization tasks through simple scripting commands.
Taking the ModeMatch design case as an example, users can implement the full automatic process from "Light Source Injection" to "Target Performance Optimization" by configuring the following objects via Python scripts:
Typical Python Script Logic Example
import simworks.simopt as simopt
1. Define Design Domain & Optimization Object (e.g., 2D or 3D topology domain)
geometry = simopt.TopologyOptimization2D(params=params, ...)
2. Configure simopt Core Components
source = simopt.ModeSource(type='gaussian', wavelength=0.155) # Mode Source
opt_fields = simopt.FDFP_Monitor(type='field_gradient') # Field Monitor
fom_monitor = simopt.FDFP_Monitor(type='power_coupling') # FOM Monitor
3. Set Objective Function (FOM) and Start Iteration
optimizer = simopt.ScipyOptimizers(method='L-BFGS-B', max_iter=50)
opt = simopt.Optimization(geometry=geometry, fom=fom_monitor, optimizer=optimizer)
opt.run()
Component Logical Relationship:
graph LR
subgraph "Python Script Control"
direction LR
S[Source] --> |Excitation| P[Design Domain]
P --> |Field Generation| OF[Opt_fields Monitor]
P --> |Target Response| F[FOM Monitor]
OF --> |Gradient Feedback| Opt[Optimizer]
F --> |Performance Feedback| Opt
Opt --> |Parameter Update| P
end
Key Advantages Comparison
Compared to traditional "experience-driven design" optimization methods, SimWorks-based "intelligent inverse design" provides significant improvements in design dimensions, parameter scales, and efficiency.

Main Applications
Leveraging precise electromagnetic solving capabilities and powerful automated optimization logic, the SimWorks Inverse Design solution is widely applicable to various cutting-edge research fields in micro-nano photonics:
- Photonic Integrated Circuits (PICs): High-efficiency optimization of silicon waveguides, couplers, micro-ring resonators, and optical switches.
- Metasurfaces & Metamaterials: Design of meta-atoms with specific phase, amplitude, or polarization control.
- Nano-photonics Research: Exploration of non-linear and non-reciprocal devices with unique physical effects.
- Beam Shaping: Design of high-performance micro-nano structures for diffractive optics and beam shaping.



